Погода: −1 °C
15.03−5...3небольшая облачность, без осадков
16.03−9...−2небольшая облачность, без осадков
  • Если и была такая тема или подобная, не нашел.
    Интересующимся камерами этой фирмы посвящается.

    С испанского сайта SonyAlpha:
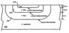
    "Sony запатентовала CMOS сенсор, который работает по аналогии с датчиком Foveon. Принципом, как показано на рисунке, является несколько чувствительных слоев в каждом из R цветов (красный), G (зеленый), B (синий), используя принцип, что каждый основной цвет имеет различную длину волны и несколько иной глубиной проникновения в кремний.
    Результатом является то, что каждый из пикселей способен арестовывать три первичных цвета, что позволяет избежать использования маски Байер, а с ней и интерполяции, которой вы получите более высокое разрешение с тем же количеством пикселей, что датчики."
    Источник
    " ТУТ.
    Я немного "причесал" перевод. Возможны некоторые неточности.

    "Nell'era Delle Сamminatore"

    Исправлено пользователем ganymed (22.12.09 07:35)

  • А там не говорится о том, что и когда на этой основе они собираются делать? Поди, как самолет будет стоить...

  • Ну ссылку я дал. Там все что есть.
    :улыб:

    "Nell'era Delle Сamminatore"

  • Так сказать для затравки разговора.
    У кого есть А700? Кто что скажет про этот агрегат?

    "Nell'era Delle Сamminatore"

  • Да , интересно узнать мнение обладающего сим аппаратом, что в нем интереснее по сравнению с младшими моделями

    п.3

  • У меня 700 я альфа.
    О том как я её выбирал в Техносити я уже писал.
    ( о делемме альфа 700 кэнон 40Д )

    Эргонимикой я доволен. Разговоры о доступности и дешевезне оптики, мне не интересны. Обычно дальше разговоров дело не идет. Люди обладают 1-2 линзами и их вполне все устраивает.
    У меня 16-105 и 70-200

    Картинки с неё у меня на сайте. ( как причесанные так и нет.)
    Аппарат по сравнению с новыми более младшими , все таки уже 2 годичной давности.
    Не последнюю роль играет в нем, к примеру, выдержка 1\8000 против 1\4000 у младшеньких.

    И вообще как и Сергей Таран, я уверен, что техника в одной ценовой категории , работает примерно одинаково. Далее дело навыков и привычек.

    Киса, скажите мне, как художник художнику, Вы рисовать умеете ?

  • В ответ на: "Sony запатентовала CMOS сенсор, который работает по аналогии с датчиком Foveon. Принципом, как показано на рисунке, является несколько чувствительных слоев в каждом из R цветов (красный), G (зеленый), B (синий), используя принцип, что каждый основной цвет имеет различную длину волны и несколько иной глубиной проникновения в кремний.
    Результатом является то, что каждый из пикселей способен арестовывать три первичных цвета, что позволяет избежать использования маски Байер, а с ней и интерполяции, которой вы получите более высокое разрешение с тем же количеством пикселей, что датчики."
    Так Sony как производитель кроме фотокамер делает еще кучу разной электроники: Видеокамерв, камеры наблюдения, камеры для систем видеоконференций, т т.д. и т.п.
    А еще и продает свои матрицы всем кому не лень.
    во многих цифровых мыльницах стоят матрицы Sony,
    в зеркалках Nikon тоже от Sony стоят.

    Это я к тому что неизвестно где и для каких целей Ыщтн будет использовать новую матрицу.

  • Мне думается это доработка идеи Сигмы.
    А использовать эту разработку Сони, как я думаю, сначала будет на своих аппаратах.
    Но поживем - увидим.
    :хехе:

    "Nell'era Delle Сamminatore"

  • Всем SONYководам - добрый день!
    Кто имел опыт съемок SONY A в студии проконсультируйте, как согласовать аппарат со студийными вспышками, такое ощущение что вспышки сробатывают позже затвора в итоге на фото кромешняя тьма :хммм:(снимал без специального синхронизатора). Может у кого были такие проблеемы или опыт студийной съемки? :help.gif:

  • Если вы снимали без специального синхронизатора, то должны были использовать внешнюю вспышку к фотоаппарату. Встроенная в фотоаппарат вспышка студийные вспышки не поджигает. В результате вы светите только своей вспышкой без помощи больших. Если вы все же использовали внешнюю вспышку, то управление ее необходимо установить в положение мануала. В режиме ТТЛ идет двойная вспышка. Первая предварительная для замера освещенности, а по второй открывается затвор. Поэтому по первой вспышке срабатывают и студийные пыхи, но затвор еще и не думал открываться. Диафрагма закрывается, выдержка ставится покороче. Идет вторая основная вспышка, но студийные пыхи уже не работают. Они сработали по первой вспышке и сейчас накапливают заряд. Обратите внимание, куда направлена ваша внешняя вспышка. Как правило, в студиях темный потолок и не во всех положениях вашей вспышки происходит поджиг студийных. надо смотреть, как лучше происходит срабатывание. Также напомню, что в студиях фотоаппарат необходимо устанавливать только в режим М (мануал). Все остальные режимы - автоматические с двойной вспышкой. Результат будет тот же.
    Все просто, как трусы.

    Исправлено пользователем Victor-885 (27.01.10 19:20)

  • Все оно конечно просто как те самые семейные :), но:
    использовал встроенную вспышку, поджик она производит, мощи хватает, к тому же в камере есть специальный режим для беспроводных вспышек ну по логике он должен работать без предварительной свпышки :dnknow:

  • Читаем выше: фотоаппарат в режиме М, внешняя вспышка в режиме М. Если крутите лимб для установки диафрагмы, то ваша вспышка сразу переходит в режим ТТЛ. Нужно ее возвращать обратно в режим М вручную. Проверьте, не установлен ли у вас режим подавления красных глаз. Он тоже дает двойную вспышку.
    Я же говорю, все просто.

  • В ответ на: Все оно конечно просто как те самые семейные :), но:
    использовал встроенную вспышку, поджик она производит, мощи хватает, к тому же в камере есть специальный режим для беспроводных вспышек ну по логике он должен работать без предварительной свпышки :dnknow:
    странная у вас логика. именно по логике и не будет поджигать встроенная, а мощность тут сааавсе не причем. учим матчасть. либо купите проводок для синхро, либо ИКшник.

  • Обижаете коллега :улыб:
    Конечно режим на М все установки в ручную, но в режаме вспышки WL она всеравно дает 2 импульса отключение режимов TTL и ADI нет, на сайте видел что у CANON в этом случае используется установка AEL lock, может и у SONY есть какнибуть хотрость?

  • неужели непонятно, что в режим управления пыхами ВСТРОЕННАЯ в аппарат вспышка передает короткую серию импульсов о замере другим ттл пыхам? купите синхронизатор.

  • В ответ на: Обижаете коллега :улыб:Конечно режим на М все установки в ручную, но в режаме вспышки WL она всеравно дает 2 импульса отключение режимов TTL и ADI нет, на сайте видел что у CANON в этом случае используется установка AEL lock, может и у SONY есть какнибуть хотрость?
    Во-первых, беспроводной режим у Sony - только для родных пых, а не для студийны. Во-вторых - всё правильно пишут, хитрости никакой нет кроме покупки радио- или ИК синхронизатора. Если у вас А700, то можно синронизироваться по проводу с одной из студийных вспышек, остальные и так тогда сработают

  • есть такой фотограф http://en.www.lensart.ru/gallery-uid-a7c.htm он пользуется сонькой
    можете у него узнать

    НовосибиреЦ

  • Всем спасибо! Понял, что со встроенной работать не будет! Буду брать нормальную вспышку, и в студии поможет и в полях пригодиться! :улыб:

  • Идите наwww.forum.sony-club.ru Sony-Club там Вам помогут.
    Уж про синхронизацию со студийным светом, WL-режим, синхронизаторы и переходники на стандартный башмак по десять раз все пережевали и обсудили

  • Спасибо! Удачной охоты или фотоохоты :улыб:

  • Здесь конкретно расписано, как работает вспышка на Sony в разных режимах. Один импульс тока в режиме M со внешней пыхой, как уже здесь и писали.

  • В ответ на: Здесь конкретно расписано, как работает вспышка на Sony в разных режимах. Один импульс тока в режиме M со внешней пыхой, как уже здесь и писали.
    Причём тлько со старшими пыхами, младшие модели в ручной режим не переключаются

  • А младшие это какие 42 например?:улыб:

  • Нет, 42 средний уровень, может работать в мануале

  • Спасибо!

  • Ищу владельцев Sony A500/A550. Желательно в городе.
    Надо кое-что проверить.
    Угощу чашкой кофе/кружкой пива :улыб:

    Георгий +7-913-387-60-98

  • Прошло время. И вот новые камеры Сони на полках.
    Кто имеет А580 и А55 - поделитесь впечатлением, мнением.
    Думаю многим будет интересно.


    Ну и для интриги, так сказать:

    "Известный идеолог системы Sony Alpha Дэвид Килптрик опубликовал несколько слухов о будущем системы на форуме Photoclubalpha:

    “Не покупайте никаких существующих объективов Alpha, так как в будущем году конструкция всех их изменится.”

    “Новая камера Alpha 7XX будет иметь режим видео 1080i и тот же самый сенсор, что и камеры NEX5/3. Режима Quick View не будет, но зато будет режим MF Focus Check Live View, включающий контрастнодетектный автофокус, как в NEX5. Оптический видоискатель будет сравним с применённым в A700”

    “Появится новый объектив 16-80mm с мотором SSM и улучшенным качеством конструкции.Этот объектив будет полностью совместим с NEX и Alpha.”

    “Ещё два объектива, которые должны быть переработаны: 11-18mm (который будет заменён на 10-24mm SAM) и 18-250mm (который будет заменён на 18-270mm SAM OSS). Если получится кооперация с компанией Tamron, то появятся объективы 70-300mm f/4-5.6 SSM OSS и 60mm f/2 macro SAM.” "

    Информация взята ТУТ
    :улыб:

    "Nell'era Delle Сamminatore"

  • "Сам спросил - сам ответил"
    :улыб: Вот интересное сравнение А55 и А580.

    Что, нет на фотофоруме владельцев этих камер?

    "Nell'era Delle Сamminatore"

  • Взяли в качестве Новогоднего подарка+подарок на ДР Sony Alpha SLT-A55V дабл кит. Едет из Москвы.
    Приедет - протестирую - отпишусь )))
    Мы не профи чичас canon PS G5...
    Я вот думал про Sony Alpha DSLR-A390Y дабл Kit (18-55 + 55-200), писал в теме "Sony VS Canon. Помогите выбрать" но внезапно 55 нарисовался по вкусной цене c таким же набором стекла...

    Основной принцип моего существования — служение гуманистическим идеалам человечества!

  • Есть еще А580 с той же матрицей что и у А55. Только обычная зеркалка.

    "Nell'era Delle Сamminatore"

  • я читал по ссылке, что ты запостил... Но мне 55 дюже приглянулась. ..
    И размерами и функционалом... Я тут как-то стареньким никоном поснимал - не, большой не для меня...

    Основной принцип моего существования — служение гуманистическим идеалам человечества!

  • Кстати, О Сони и Никоне.

    http://www.lenta.ru/news/2010/11/30/memory/

    Киса, скажите мне, как художник художнику, Вы рисовать умеете ?

  • ННП
    Приехала сонька 55 дабл кит...
    Завтра буду осваивать....

    Основной принцип моего существования — служение гуманистическим идеалам человечества!

  • Поздравляем. Ждем отзыва.

    Киса, скажите мне, как художник художнику, Вы рисовать умеете ?

  • Как вам Сонька 55-ая?
    :улыб:

    "Nell'era Delle Сamminatore"

  • Зашибись...
    Завтра может фотки вывешу, хотя в тех ссылках, что ты давал, все + и - разъяснены... Добавить мне, любителю, нечего...
    У меня до неё, как навроде писал, была Canon G5 старенькая...
    По размеру (без объектива) ента почти такая же. И эргономика, по-видимому по аналогии настроена на съемку с визированием по дисплею. Мне, вспоминая пленочный зеркальный Зенит, было в кайф смотреть и визировать в "глазок" . Ну тут есть минусы - лаг визирования - снимаеца не совсем то, что видица...
    Ну матрица есно получше и на больших исо совсем другой результат...
    Цветопередача вполне устраивает... для дома. для семьи - думаю меня устроит даже с двумя кировыми...
    Ну и минус - кнопочки на улице в перчатке нажимались непроизвольно - привычку надо поиметь в хвате...
    А так -пока только приятные ощущения.
    видео на ТВ из подписи - отлично. Причем дома при слабом свете. JVC камера HD трехлетка реально сливает...

    Панораму пробовал - прикольно, без ПО получаем сразу качественно склееную...

    Надо на природу выехать, чтобы совсем осознать достоинства перед стареньким )))
    Пока тока в березку ходил...

    Основной принцип моего существования — служение гуманистическим идеалам человечества!

  • Вот и "созрели" новости про новые камеры от Сони: а77, а65, а35, NEX-5N и NEX-7.
    Судя по информации того сайта, а77 стоит ждать в конце этого месяца по интересной цене.
    А а35 уже во всю предлагают на Амазоне и Бихе.

    "Nell'era Delle Сamminatore"

  • A35 давно продают в Новосибирске по очень приятной цене)))

    Фотографирую

  • В ответ на: A35 давно продают в Новосибирске по очень приятной цене)))
    Точно. Просто не слежу за продажами.
    :хехе:

    "Nell'era Delle Сamminatore"

  • В Сети «засветились» характеристики новых камер Sony A77, A65, NEX-5N и NEX-7

    Веб-сайт sonyalpharumors со ссылкой на собственные источники опубликовал технические характеристики новых камер Sony, выпуск которых ожидается до конца этого месяца — A77, A65, NEX-5N и NEX-7.

    В A77 используется CMOS-сенсор Exmor разрешением 24,3 мегапикселя. Система автоматической фокусировки — 19-точечная (11 крестовидных сенсоров). При съемке можно использовать диапазон светочувствительности в пределах 50—16000. Доступна система подавления шумов Multi Frame NR. Видеосъемка с разрешением 1080p может осуществляться с частотой 60 кадров в секунду или 24 кадра в секунду, причём при съемке видео пользователю доступен ручной выбор режимов P/A/S/M (ручной режим, режим предустановок, приоритет диафрагмы, приоритет выдержки). Экспозиция замеряется по 1200 зонам. Максимальная скорость затвора — до 1/8000 с. В режиме серийной съемки камера способна делать до 12 кадров в секунду. Для обработки изображения используется процессор Bionz нового поколения (являющийся новой разработкой, а не усовершенствованием предшественника). Жидкокристаллический дисплей TrueBlack имеет разрешение 921 килопиксель и может быть отклонен от корпуса камеры для удобства съемки (три степени свободы). В видоискателе используется матрица OLED с тремя миллионами точек. Камера, заключенная в корпус из магниевого сплава, защищена от пыли и влаги и оснащена встроенной вспышкой, приемником GPS, встроенной батареи хватает более чем на 500 снимков, а в качестве накопителя используется карта SD (CompactFlash не поддерживается).

    A65 отличается от старшей модели системой автоматической фокусировки — 19-точечная, (3 крестовидных сенсора), меньшей скоростью серийной съемки — 10 кадров в секунду, «классическим» шарниром дисплея, увеличенным до ISO 100 нижним порогом светочувствительности, меньшей скоростью работы затвора (1/4000 с), отсутствием корпуса из магниевого сплава, защиты от пыли и влаги, а также информационного жидкокристаллического дисплея на верхней поверхности корпуса.

    В NEX-7 также используется CMOS-сенсор Exmor разрешением 24,3 мегапикселя. Светочувствительность — ISO 100—16000, система замера экспозиции — 1200-зонная. Разрешение видеосъемки — 1920 ? 1080 60p/60i/24p AVCHD 2.0 (с битрейтом до 28 Мбит/с). Видоискатель — OLED, 3 млн точек. Жидкокристаллический дисплей TrueBlack оснащен тачскрином и имеет разрешение 921 килопиксель. Скорость серийной съемки — 10 кадров в секунду. Другие достоинства камеры — корпус из магниевого сплава, вспышка, новый универсальный «горячий башмак», батарея, позволяющая сделать до 400 снимков.

    В NEX-5N используется CMOS-сенсор Exmor с меньшим разрешением — 16,1 мегапикселя, как у NEX-C3. Скорость работы системы автофокуса этой камеры — такая же, как у GH2. Диапазон светочувствительности — ISO 100—25600. Разрешение видеосъемки — 1920 ? 1080 60p/60i/24p AVCHD 2.0. Минимальная выдержка — 1/4000 с, скорость серийной съемки — 10 кадров в секунду, время автономной работы батареи — 430 кадров.

    Камкордер VG-20 также обладает CMOS-сенсором Exmor с разрешением 16 мегапикселей и позволяет снимать видео 1920 ? 1080 60p/60i/24p AVCHD 2.0. Поддерживается режим фотосъемки в RAW. Среди других особенностей — трехдюймовый тачскрин, инфракрасное дистанционное управление AVR, регулировка уровня звука.

    Дата начала продаж и уровень цен новых камер не приводится.

    Источник: ixbt.com

    "Nell'era Delle Сamminatore"

  • Характеристики камер Sony Alpha A77 и A65, NEX-5N и NEX-7

    Как известно, компания Sony готовит 24 августа крупный анонс, на котором будут представлены такие камеры, как Sony Alpha A77 и A65, а также Sony NEX-5N и NEX-7. Пока же в сеть попали характеристики этих устройств, хотя и неофициальные, зато позволяющие составить представление о готовящихся устройствах. Сведения предоставил ресурс Sony Alpha Rumors, но совпадают ли они с реальностью будет ясно в конце этого месяца.

    Характеристики Sony Alpha A77:

    24,3 Мп CMOS сенсор Exmor HD
    19-точечный автофокус (11 крестообразных датчиков)
    ISO 100-16000
    Видеосъемка 1920 x 1080 пикселей 60 кадров в секунду / 24 кадра в секунду AVCHD 2.0
    Ручная регулировка P/A/S/M при видеосъемке
    Новый процессор Bionz
    Скорость срабатывания затвора 1/8000, 12 кадров в секунду
    3-позиционный откидной дисплей TrueBlack 921К
    OLED видоискатель, 3 миллиона точек
    Встроенная вспышка и GPS
    Время автономной работы на более чем 500 фото
    Корпус из магниевого сплава
    Защита от пыли и влаги
    Функция удаления шума Multi Frame NR
    Поддержка SD карт

    Характеристики Sony Alpha A65 (отличия от A77):

    19-точечный автофокус (3 крестообразных датчика)
    Скоростная съемка - 10 кадров в секунду
    Откидной LCD дисплей
    Скорость срабатывания затвора 1/4000

    Характеристики Sony NEX-7:

    24,3 Мп сенсор Exmor HD
    ISO 100-16000
    Видеосъемка 1920х1080 пикселей, 60p/60i/24p AVCHD 2.0
    OLED видоискатель 3 миллиона точек, 1024х768 пикселей
    3-дюймовый сенсорный LCD дисплей 921К TruBlack
    Скоростная съемка - 10 кадров в секунду
    Встроенная вспышка
    Новый универсальный "горячий башмак"
    Время автономной работы более чем на 400 фото
    Корпус из магниевого сплава

    Характеристики Sony NEX-5N:

    16,1 Мп сенсор Exmor (как у Sony NEX-C3)
    ISO 100-25600
    Видео 1920х1080 пикселей 60p/60i/24p AVCHD 2.0
    Скорость срабатывания затвора 1/4000
    Скоростная съемка - 10 кадров в секунду
    Время автономной работы более чем на 430 фото

    Источник: Ферра.ру

    "Nell'era Delle Сamminatore"

  • Может немного не в тему, но объясните плиз по новым камерам сони. Про альфу A55, например Насколько я понял, там полупрозрачное неподвижное зеркало, которое делит свет проходящий через объектив 70 на 30. 30% в видоискатель и только 70% света попадает в итоге на матрицу... Как это согласуется с битвой всех остальных производителей тушек и объективов за светосилу ? Или я чего-то недопонимаю ?

  • Вы путаете две вещи: светосила оптики и сенсор(матрица).
    Дабы не засорять этот топик, посоветую вам поискать в инете информацию по этим темам.
    Вот для начала.

    "Nell'era Delle Сamminatore"

    Исправлено пользователем Victor-885 (14.08.11 10:35)

  • ТУТ несколько фото А77.

    А ТУТ сообщили о новых датах релиза NEX-5N, NEX-7, A65 и A77:
    - 9 сентября будет выпущен NEX-5N. 18-55mm + 55-210mm/f4.5-6.3 double kit в продаже в октябре и ноябре приблизительно за 35 000 иен.
    - в середине октября будет выпущен ?65. Ожидаемая отпускная цена 95 000 иен за body.
    - в середине октября будет выпущен ?77. 150 000 иен за body, ожидаемая отпускная цена 210 000 иен за 16-50mm kit.
    - 11 ноября будет выпущен NEX-7. Ожидаемая отпускная цена 130 000 иен за body.

    "Nell'era Delle Сamminatore"

  • А вот 210 000 иен в килобулях Техносити это сколько?

  • Где-то 80 тыр на наши, а в ТС - хз...

    Основной принцип моего существования — служение гуманистическим идеалам человечества!

  • Можно ТУТ глянуть.

    "Nell'era Delle Сamminatore"

  • "Корпорация Sony анонсировала сегодня зеркальные фотоаппараты Alpha A77 и A65, продажи которых начнутся в октябре.

    Обе новинки наделены 24,3-мегапиксельной КМОП-матрицей Exmor APS HD, высокопроизводительным процессором обработки изображений BIONZ, 3-дюймовым дисплеем Xtra Fine LCD и электронным видоискателем OLED Tru-Finder. Для хранения материалов могут использоваться сменные флеш-карты форматов Memory Stick и Secure Digital.

    Фотоаппараты поддерживают запись видео высокой чёткости в формате 1080p (1920?1080 точек) со скоростью до 60 кадров в секунду. Разработчики предусмотрели систему очистки матрицы от пыли; величина светочувствительности составляет ISO 100–16000.

    В камерах используется фирменная технология Translucent Mirror: неподвижное полупрозрачное зеркало «разделяет» световой поток между основной матрицей и отдельным сенсором фазового автофокуса.

    Модель Alpha A77 полупрофессионального уровня снабжена 19-точечной системой автофокусировки; поддерживается последовательная съёмка фотографий со скоростью 12 кадров в секунду в максимальном разрешении. Стоить она будет $1 400 (без объектива).

    Фотоаппарат A65, предназначенный «для потребительского рынка», оснащён 15-точечной системой автофокусировки; скорость последовательной съёмки — 10 кадров в секунду. Цена камеры — $900 (без оптики)."
    Источник

    "Nell'era Delle Сamminatore"

  • "Растущий ассортимент линз, совместимых с байонетом A, для новых камер теперь включает тихий, яркий 16-50mm F2.8 DT SSM стандартный зум с широким угловым охватом 16 мм, что идеально подходит и для портрета и для каждодневной съёмки.

    Высокоэффективная линза с пыле- и влагонепроницаемым дизайном, даёт диапазон увеличения масштаба изображения приблизительно 3x с постоянной апертурой F2.8. Оптическая производительность обеспечивается асферичными стёклами и тремя ED (Extra Low Dispersion-сверх низкая дисперсия) элементами линзы, чтобы минимизировать аберрации на всех фокусных расстояниях.
    Внутренний ультра звуковой мотор (SSM) делает возможным быструю тихую авто-фокусировку.
    Объектив SAL1650 будет доступен примерно за $700."
    Источник

    "Nell'era Delle Сamminatore"

    Исправлено пользователем ganymed (25.08.11 13:10)

  • Здесь сравнение двух новых камер А65 и А77.

    "Nell'era Delle Сamminatore"

Записей на странице:

Перейти в форум